Polyteco GIS Polyteco GIS
Skip to content
MENUMENU
  • Головна
  • Послуги
    • Консалтинг в сфері ГІС-технологій
    • ГІС-аналіз
    • 3D моделювання
    • Аналітика великих просторових даних
    • Класифікація космічних знімків
    • Веб-рішення та геопортали
  • Портфоліо
  • Команда
  • Партнери
  • Контакти
  • УКР
  • УКР

Тип проекту: uk

Classification of agricultural crops Correlation analysis of the classification of crops in the fields on the images of Santinel-1, 2 for the purposes of agricultural monitoring. Детальніше →

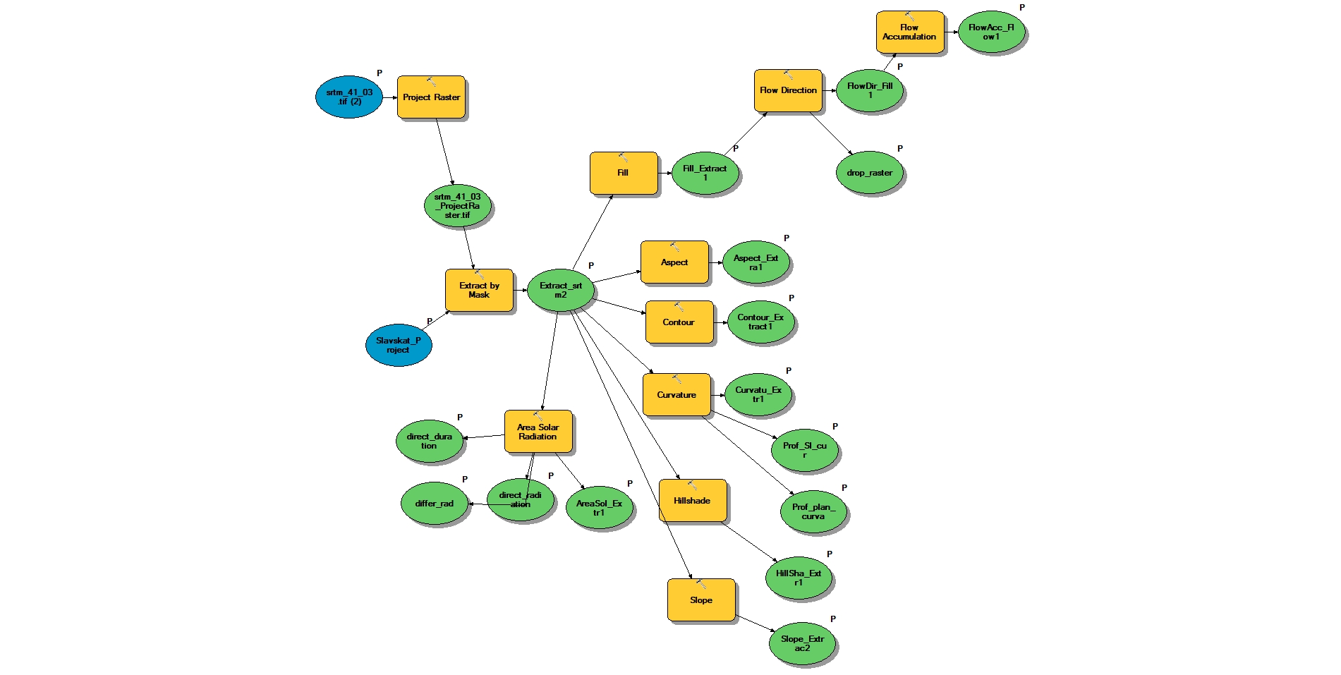
Development of models of intellectual geoprocessing Development of models of automated analysis of the terrain of the territory for the purpose of preventing negative natural processes. Детальніше →

Interactive Dashboards management area Creating interactive Dashboards for using geospatial data for data analysis and visualization tasks on the Internet. Детальніше →

PPRD project PPRD project of the European Commission, 2013 on the creation of a geodatabase for critical infrastructure assessment in Ukraine. Детальніше →

Web Atlas of Sustainable Development of the Regions Development of the web atlas "Sustainable development of countries and regions of Ukraine". Детальніше →

Creation of a 3D campus design model Creation of a 3D model of campus Igor Sikorsky KPI (June-July 2018). Детальніше →

Класифікація сільськогосподарських культур Кореляційний аналіз класифікації культур на полях за знімками Santinel-1, 2 для цілей моніторингу сільського господарства. Детальніше →

Розробка моделей інтелектуального геопроцесінгу Розробка моделей автоматизованого аналізу рельєфу території для запобігання негативних процесів земель. Детальніше →

Інтерактивні Dashboards управління територією Створення інтерактивних Dashboards з використання геопросторових даних для аналізу та візуалізації даних в Інтернет. Детальніше →

Проект PPRD Проект PPRD Європейської комісії, 2013 р. зі створення бази геоданих для цілей оцінки критичної інфраструктури України. Детальніше →

Page 1 of 21 2 Next
+380 (95) 765-05-04
office@polyteco.com
Київ, 01023
17 поверх., пл. Спортивна, 1А
Kyiv, 01023
1A, Sportyvna sq., 17th floor

Розробка сайту Веб-студія Hover.1

Web-studio Hover.1

