Polyteco GIS Polyteco GIS
Skip to content
MENUMENU
  • Головна
  • Послуги
    • Консалтинг в сфері ГІС-технологій
    • ГІС-аналіз
    • 3D моделювання
    • Аналітика великих просторових даних
    • Класифікація космічних знімків
    • Веб-рішення та геопортали
  • Портфоліо
  • Команда
  • Партнери
  • Контакти

Розробка моделей інтелектуального геопроцесінгу

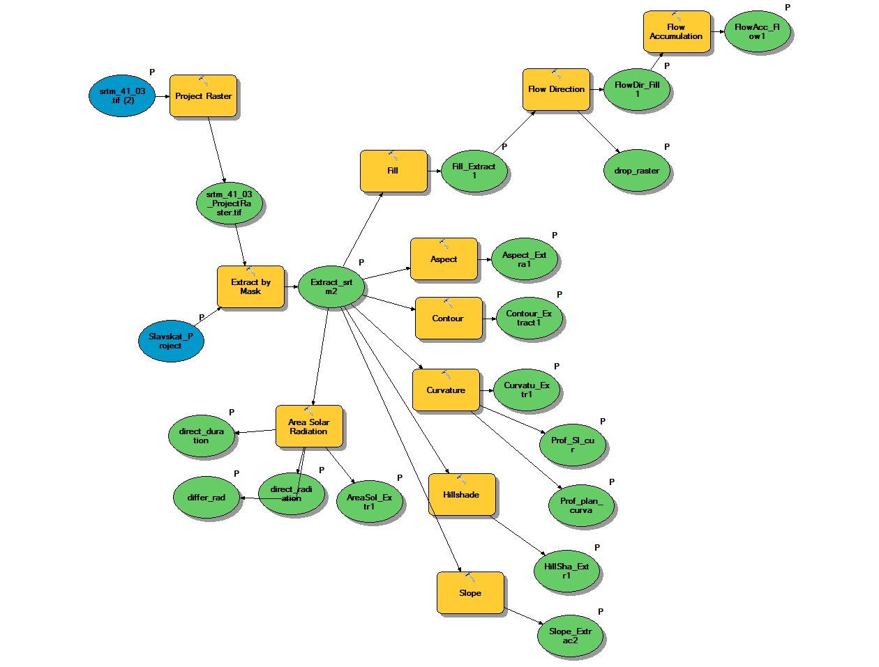
Розробка моделей автоматизованого аналізу рельєфу території для цілей запобігання негативних природних процесів на родючість сільськогосподарських земель (Березівська громада Сумської області)

uk

Розробка моделей інтелектуального геопроцесінгу
  • Click to share on Facebook(Відкривається у новому вікні)
  • Click to share on Twitter(Відкривається у новому вікні)
  • Натисніть, щоби поділитися на Pinterest(Відкривається у новому вікні)
  • Click to share on Tumblr(Відкривається у новому вікні)
More Cases
Класифікація сільськогосподарських культур Кореляційний аналіз класифікації культур на полях за знімками Santinel-1, 2 для цілей моніторингу сільського господарства. Детальніше →
Інтерактивні Dashboards управління територією Створення інтерактивних Dashboards з використання геопросторових даних для аналізу та візуалізації даних в Інтернет. Детальніше →
Проект PPRD Проект PPRD Європейської комісії, 2013 р. зі створення бази геоданих для цілей оцінки критичної інфраструктури України. Детальніше →
Веб-атлас сталого розвитку регіонів Розробка веб-атласу «Сталий розвиток країн світу та регіонів України». Детальніше →
Створення 3D моделі території кампуса Створення 3D моделі території кампуса КПІ ім. Ігоря Сікорського (червень-липень 2018 р.) Детальніше →
Аналіз великих геопросторових даних Аналіз великих геопросторових даних з використанням методу просторово-часового кубу на основі даних про події у телекомунікаційній мережі для цілей попередження надзвичайних ситуацій. Детальніше →
+380 (95) 765-05-04
office@polyteco.com
Київ, 01023
17 поверх., пл. Спортивна, 1А
Kyiv, 01023
1A, Sportyvna sq., 17th floor

Розробка сайту Веб-студія Hover.1

Web-studio Hover.1


Інтерактивні Dashboards управління територієюКласифікація сільськогосподарських культур